847 Morse Code Keyer

847 : Morse Code Keyer

Design render

How it works

Morse Keyer takes a paddle-type dit/dah signal (io[0:1]) and converts it to an auxilliary Morse code output (io[4]) and a buzzer tone (io[5]). The design outputs auxilliary dit/dah signals (io[2:3]) to send to other gear, like a radio. Additionally, it outputs to the demonstration board's seven-segment display (out[7:0]) to reveal the character you just completed as you key.

To use a straight-key input (or press a single button to key Morse code) set in[0] HIGH. For Iambic paddles, set in[0] LOW. To use Iambic keying type A, set in[1] LOW. For Iambic-B, set in[1] HIGH. (https://ag6qr.net/index.php/2017/01/06/iambic-a-or-b-or-does-it-matter/) WPM control is set between 7 WPM and ~100 WPM with in[7:4] via the demo board dip switches. The timing element in this system divides the system clock first with a 512x prescaler, then feeds it into the variable delay below:

Control [7:4] WPM Clocks Timer Preset
4'b0000 110.3 255 12'b000011111111
4'b0001 55.0 511 12'b000111111111
4'b0010 36.7 767 12'b001011111111
4'b0011 27.5 1023 12'b001111111111
4'b0100 22.0 1279 12'b010011111111
4'b0101 18.3 1535 12'b010111111111
4'b0110 15.7 1791 12'b011011111111
4'b0111 13.7 2047 12'b011111111111
4'b1000 12.2 2303 12'b100011111111
4'b1001 11.0 2559 12'b100111111111
4'b1010 10.0 2815 12'b101011111111
4'b1011 9.2 3071 12'b101111111111
4'b1100 8.5 3327 12'b110011111111
4'b1101 7.9 3583 12'b110111111111
4'b1110 7.3 3839 12'b111011111111
4'b1111 6.9 4095 12'b111111111111

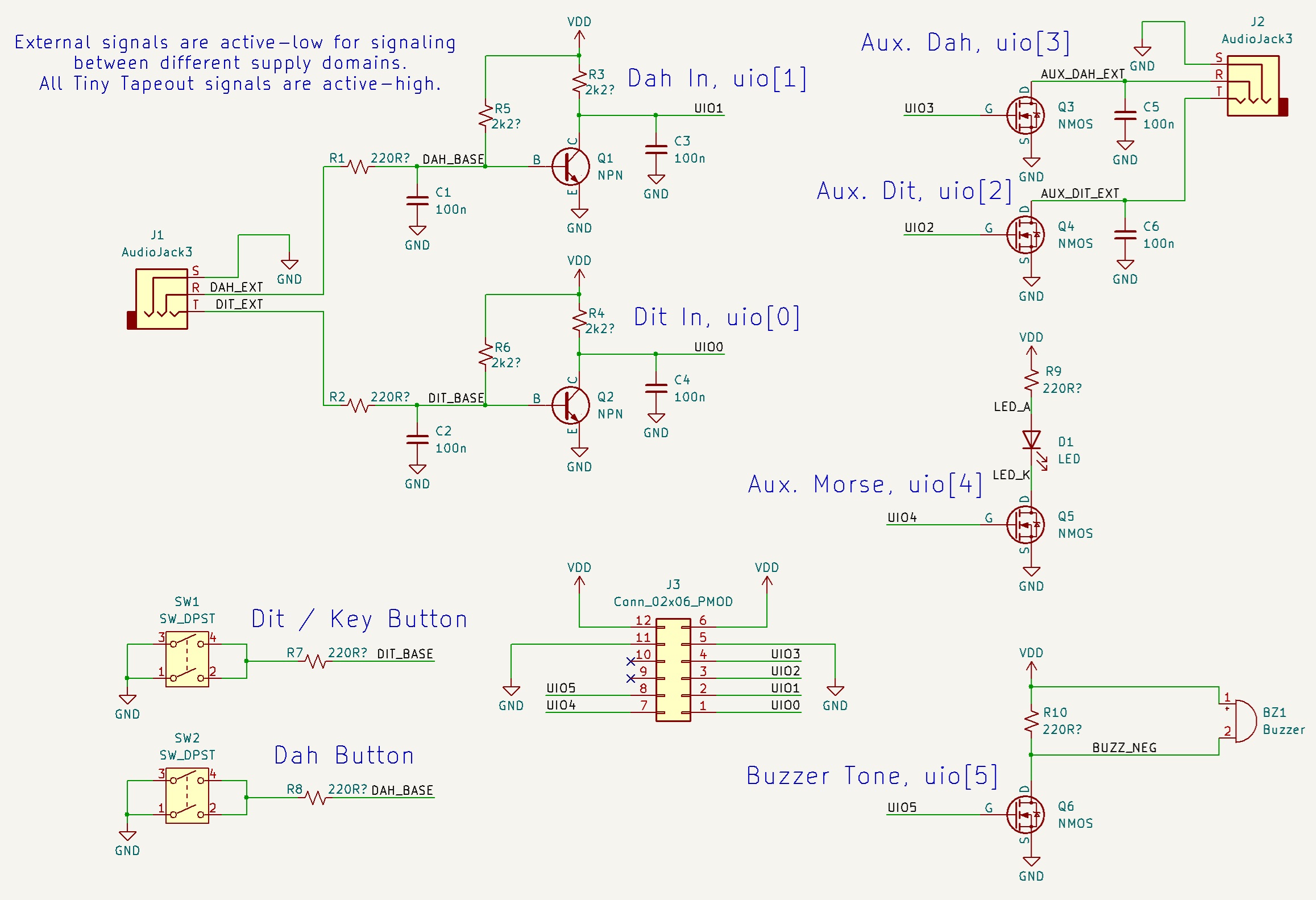
WARNING: The auxilliary Morse output MUST NOT be used as a raw radio TX control for a homemade radio. This is because the keying interface must control the transmitted wave shape to maintain acceptable RF bandwidth. Be a good RF neighbor. Always use the provided keyer inputs for your radio. These are typically provided with a 3.5mm TRS jack, with Sleeve = GND, Ring = Dah, and Tip = Dit/Straight.

Most radio systems use active-low / open-collector signaling to protect systems operating at various supply voltages. Please see the External Hardware section for recommendations.

How to test

Set the input clock frequency to 12 MHz. Set the dip switches (in[7:0]) on the dev board to the desired paddle setup and WPM rate. Attach hardware like that shown in the External Hardware section to use.

External hardware

For the best experience, and to use custom radio hardware and paddles, I recommend assembling a companion PCB affixed the bidirectional PMOD.

A /pcb/ directory accompanies the standard Tiny Tapeout directories with the KiCad files.

Please see the schematic below for a screenshot of the recommended application schematic:

KiCad Application Schematic - 2024 Sep 02

IO

#InputOutputBidirectional
0Paddle Selection (1 = Iambic)7-Seg. Display AExternal Dit / Straight In (active-high)
1Iambic-A/B Type Selection (1 = B)7-Seg. Display BExternal Dah In (active-high)
27-Seg. Display CAux. Dit Paddle Out (active-high)
37-Seg. Display DAux. Dah Paddle Out (active-high)
4WPM Select [0] (LSB)7-Seg. Display EAux. Morse Out (active-high)
5WPM Select [1]7-Seg. Display FBuzzer Tone Out
6WPM Select [2]7-Seg. Display G
7WPM Select [3] (MSB)7-Seg. Display .

Chip location

Controller Mux Mux Mux Mux Mux Mux Mux Mux Mux Mux Mux Mux Mux Mux Mux Mux Mux Mux Mux Mux Mux Mux Mux Mux Mux Mux Mux Mux tt_um_chip_rom (Chip ROM) tt_um_factory_test (Tiny Tapeout Factory Test) tt_um_tommythorn_maxbw (Asynchronous Multiplier) tt_um_mattvenn_rgb_mixer (RGB Mixer demo5) tt_um_find_the_damn_issue (Find The Damn Issue) tt_um_brandonramos_VGA_Pong_with_NES_Controllers (VGA Pong with NES Controllers) tt_um_kb2ghz_xalu (4-bit minicomputer ALU) tt_um_a1k0n_demo (Demo by a1k0n) tt_um_zec_square1 ("SQUARE-1": VGA/audio demo) tt_um_jmack2201 (Sprite Bouncer with Looping Background Options) tt_um_ran_DanielZhu (Dice) tt_um_gfg_development_tinymandelbrot (TinyMandelbrot) tt_um_toivoh_demo_tt08 (Sequential Shadows [TT08 demo competition]) tt_um_quarren42_demoscene_top (asic design is my passion) tt_um_crispy_vga (Crispy VGA) tt_um_MichaelBell_canon (TT08 Pachelbel's Canon demo) tt_um_shuangyu_top (Calculator) tt_um_wokwi_407306064811090945 (DDR throughput and flop aperature test) tt_um_favoritohjs_scroller (VGA Scroller) tt_um_tt08_wirecube (Wirecube) tt_um_vga_glyph_mode (Glyph Mode) tt_um_a1k0n_vgadonut (VGA donut) tt_um_roy1707018 (RO) tt_um_sign_addsub (CMOS design of 4-bit Signed Adder Subtractor) tt_um_patater_demokit (Patater Demo Kit Waggling Rainbow on a Chip) tt_um_simon_cipher (simon_cipher) tt_um_thexeno_rgbw_controller (RGBW Color Processor) tt_um_demosiine_sda (DemoSiine) tt_um_bytex64_munch (Munch) tt_um_cfib_demo (cfib Demoscene Entry) tt_um_Richard28277 (4-bit ALU) tt_um_betz_morse_keyer (Morse Code Keyer) tt_um_nvious_graphics (nVious Graphics) tt_um_ezchips_calc (8-Bit Calculator) tt_um_hack_cpu (HACK CPU) tt_um_ring_divider (Divided Ring Oscillator) tt_um_ephrenm_tsal (TSAL_TT) tt_um_kapilan_alarm (Alarm Clock) tt_um_stochastic_addmultiply_CL123abc (Stochastic Multiplier, Adder and Self-Multiplier) tt_um_dlfloatmac (DL float MAC) tt_um_faramire_rotary_ring_wrapper (Rotary Encoder WS2812B Control) tt_um_i2c_peripheral_stevej (i2c peripherals: leading zero count and fnv-1a hash) tt_um_yuri_panchul_schoolriscv_cpu_with_fibonacci_program (schoolRISCV CPU with Fibonacci program) tt_um_yuri_panchul_adder_with_flow_control (Adder with Flow Control) tt_um_brailliance (Brailliance) tt_um_nyan (nyan) tt_um_MichaelBell_mandelbrot (VGA Mandelbrot) tt_um_fountaincoder_top_ad (pulse_add) tt_um_edwintorok (Rounding error) tt_um_mac (MAC) tt_um_dpmu (DPMU) tt_um_JAC_EE_segdecode (7 Segment Decode) tt_um_yuri_panchul_sea_battle_vga_game (Sea Battle) tt_um_benpayne_ps2_decoder (PS2 Decoder) tt_um_meriac_play_tune (Super Mario Tune on A Piezo Speaker) tt_um_comm_ic_bhavuk (Comm_IC) tt_um_daosvik_aesinvsbox (AES Inverse S-box) tt_um_cattuto_sr_latch (TT08 - experiments with latch-based shift registers) tt_um_silice (Warp) tt_um_jayjaywong12 (mulmul) tt_um_emmyxu_obstacle_detection (Obstacle Detection) tt_um_neural_navigators (Neural Net ASIC) tt_um_resfuzzy (resfuzzy) tt_um_cejmu (CEJMU Beers and Adders) tt_um_16_mic_beamformer_arghunter (16 Mic Beamformer) tt_um_pdm_pitch_filter_arghunter (PDM Pitch Filter) tt_um_pdm_correlator_arghunter (PDM Correlator) tt_um_ddc_arghunter (DDC) tt_um_i2s_to_pwm_arghunter (I2S to PWM ) tt_um_supermic_arghunter (Supermic ) tt_um_dmtd_arghunter (DMTD ) tt_um_htfab_bouncy_capsule (Bouncy Capsule) tt_um_samuelm_pwm_generator (PWM generator) tt_um_toivoh_demo_deluxe (Sequential Shadows Deluxe [TT08 demo competition]) tt_um_faramire_stopwatch (Simple Stopwatch) tt_um_johshoff_metaballs (Metaballs) tt_um_top (Flame demo) tt_um_NicklausThompson_SkyKing (SkyKing Demo) tt_um_Electom_cla_4bits (4-bit CLA) tt_um_vga_cbtest (Generate VGA output for Color Blindness Test) tt_um_zoom_zoom (Zoom Zoom) tt_um_dpmunit (DPM_Unit) tt_um_clock_divider_arghunter (Clock Divider ) tt_um_dlmiles_poc_fskmodem_hdlctrx (FSK Modem +HDLC +UART (PoC)) tt_um_emilian_muxpga (TinyFPGA resubmit for TT08) tt_um_pyamnihc_dummy_counter (Dummy Counter) tt_um_whynot (Why not?) tt_um_dlmiles_tt08_poc_uart (UART) tt_um_dendraws_donut (donut) tt_um_tmkong_rgb_mixer (RGB Mixer) tt_um_led_matrix_ayla_lin (32x8 LED Matrix Animation) tt_um_rebeccargb_tt09ball_screensaver (TT09Ball VGA Screensaver) tt_um_rebeccargb_vga_pride (VGA Pride) tt_um_levenshtein (Fuzzy Search Engine) tt_um_rebeccargb_colorbars (Color Bars) tt_um_jamesrosssharp_1bitam (1bit_am_sdr) tt_um_rebeccargb_hardware_utf8 (Hardware UTF Encoder/Decoder) tt_um_rebeccargb_styler (Styler) tt_um_rebeccargb_vga_timing_experiments (VGA Timing Experiments) tt_um_rebeccargb_universal_decoder (Universal Binary to Segment Decoder) tt_um_rebeccargb_intercal_alu (INTERCAL ALU) tt_um_toivoh_pio_ram_emu_example (pio-ram-emulator example: Julia fractal) tt_um_tobimckellar_top (Simple PWM Module) tt_um_JesusMinguillon_freqSweep (freqSweep) tt_um_led_cipher (LED Bitserial Cipher) tt_um_my_elevator (Elevator Design) tt_um_wokwi_413387065339458561 (APA102 to WS2812 Translator) tt_um_wokwi_413386991502909441 (SPI Logic Analyzer with Charlieplexed Display) tt_um_alf19185_ALU (4 bit ALU ) tt_um_rtfb_collatz (Collatz conjecture brute-forcer) tt_um_senolgulgonul (Senol Gulgonul tt09) tt_um_Esteban_Oman_Mendoza_maze_2024_top (Space Detective Maze Explorer) tt_um_sebastienparadis_hamming_top (Hamming Code (7,4)) tt_um_prefix8 (tiny-tapeout-8bit-GPTPrefixCircuit) tt_um_lif_tk (LIF on a Ring Topology) tt_um_asheldon44_dsm_decimation_filter (Delta-Sigma ADC Decimation Filter) tt_um_juarez_jimenez (an lfsr with synaptic neurons (excitatory or inhibitatory)) tt_um_lif_clarencechan28 (Perceptron) tt_um_uart_mvm (Matmul System) tt_um_algofoogle_tt09_ring_osc (Verilog ring oscillator) tt_um_pid_controller (PID Controller) tt_um_frequency_counter (Frequency Counter SSD1306 OLED) tt_um_delta_liafn (Delta RNN and Leaky Integrate-and-Fire Nueron Circuit) tt_um_devinatkin_basys3_uart (Basys 3 Over UART Link) tt_um_pwm_top (Generador PWM multiproposito con frecuencia y ciclo de trabajo modulable) tt_um_lfsr_stevej (Linear Feedback Shift Register) tt_um_jamesrosssharp_tiny1bitam (Tiny 1-bit AM Radio) tt_um_instrumented_ring_oscillator (instrumented_ring_oscillator) tt_um_lif1 (STDP Circuit) tt_um_alif (3 Neuron ALIF) tt_um_tiny_ternary_tapeout (T3 (Tiny Ternary Tapeout)) tt_um_snn_with_delays_paolaunisa (ChatGPT-generated Spiking Neural Network with Delays) tt_um_arandomdev_fir_engine_top (FIREngine) tt_um_carryskip_adder8 (8-bit carry-skip) tt_um_riscv_mini (RISC-V Mini) tt_um_CLA8 (8-bit Carry Look-Ahead Adder) tt_um_hybrid_adder (Hybrid_Adder_8bit) tt_um_uart_mvm_sys (Matmul System) tt_um_MichaelBell_hd_8b10b (8b10b decoder and multiplier) tt_um_program_counter_top_level (Test Design 1) tt_um_murmann_group (Decimation Filter for Incremental and Regular Delta-Sigma Modulators) tt_um_adder_accumulator_sathworld (adder-accumulator) tt_um_control_block (ECE 298A 8-Bit CPU Control Block) tt_um_LFSR_Encrypt (LFSR Encrypter) tt_um_cdc_test (SkyKing Demo) tt_um_two_lif_stdp (Two LIF Neurons with STDP Learning) tt_um_underserved (ITS-RISCV) tt_um_znah_vga_ca (znah_vga_ca) tt_um_mikegoelzer_7segmentbyte (7-Segment Byte Display) tt_um_idann (Forward Pass Network for Simple ANN) tt_um_carryskip_adder9 (carry skip adder) tt_um_mroblesh (Frequency Encoder and Decoder) tt_um_wokwi_411379488132926465 (Semana UCU Verilog) tt_um_rejunity_atari2600 (Atari 2600) tt_um_rejunity_z80 (Zilog Z80) tt_um_couchand_cora16 (CORA-16) tt_um_kashmaster_carryskip (8-bit-CARRY_SKIP) tt_um_tiny_ternary_tapeout_csa (T3 (Tiny Ternary Tapeout) CSA ) tt_um_array_secD7 (Tiny Tapeout Group 7 Lab D) tt_um_chip4lyfe (Leaky Integrate Fire Neuron) tt_um_ronikant_jeremykam_tinyregisters (Tiny Registers) tt_um_VanceWiberg_top (Team 17's 8 bit DAC) tt_um_claudiotalarico_counter (4-bit up/down binary counter) tt_um_gmejiamtz (Configurable Logic Block) tt_um_I2C (I2C and SPI) tt_um_perceptron_mtchun (Perceptron Neuron) tt_um_histogramming (Histogramming) tt_um_gfcwfzkm_scope_bfh_mht1_3 (Basic Oszilloscope and Signal Generator) tt_um_MichaelBell_rle_vga (RLE Video Player) tt_um_ece298a_8_bit_cpu_top (8-Bit CPU) tt_um_Coline3003_top (15 channels emission counter) tt_um_dlmiles_dffram32x8_2r1w (Tiny RAM DFF 2r1w) tt_um_urish_sic1 (SIC-1 8-bit SUBLEQ Single Instruction Computer) tt_um_Coline3003_spect_top (Spectrogram extractor, 2 channels) tt_um_CarrySelect8bit (carry_select) tt_um_koggestone_adder8 (test_friday2) tt_um_Rapoport (Perceptron) tt_um_cellular_alchemist (Hopfield Network with Izhikevich-type RS and FS Neurons) tt_um_tinysynth (Tinysynth) tt_um_wokwi_414120248222232577 (A Tale of Two NCOs) tt_um_a1k0n_nyancat (VGA Nyan Cat) tt_um_tommythorn_workshop (Workshop demo) tt_um_lrc_stevej (LRC - Longitudinal Redundancy Check generator) tt_um_shifter (Shifter) tt_um_schoeberl_test (tinydsp-lol) tt_um_anislam (Leaky integrate and fire spiking neural network) tt_um_systolicLif (Basic model for Systollic array implementation of LIF) tt_um_algofoogle_tt09_ring_osc2 (Verilog ring oscillator V2) tt_um_dff_mem (dff_mem) tt_um_nomuwill (16 Bit Izhikevich Neuron) tt_um_digital_clock_example (7-Segment Digital Desk Clock) tt_um_udxs (Basic Perceptron + ReLU) tt_um_matrix_mult (Basic Matrix-Vector Multiplication) tt_um_db_MAC (8 bit MAC Unit) tt_um_anas_7193 (Programmable PWM Generator) tt_um_flyingfish800 (Verilog test project) tt_um_project_tt09 (Basic LIF Neuron) tt_um_lifn (Integrate-and-Fire Neuron Circuit) tt_um_rejunity_e2m0_x_i8_matmul (E2M0 x INT8 Systolic Array) tt_um_michaelmcculloch_alu (Michaels Tiny Tapeout ALU) tt_um_dog_BILBO (8-bit CBILBO) tt_um_stochastic_integrator_tt9_CL123abc (Stochastic Integrator) tt_um_samkho_two_channel_square_wave_generator (TwoChannelSquareWaveGenerator) tt_um_urish_giant_ringosc (Giant Ring Oscillator (3853 inverters)) tt_um_htfab_caterpillar (Simon's Caterpillar) tt_um_purdue_socet_uart (SoCET UART with FIFO buffers) tt_um_rejunity_sn76489 (Classic 8-bit era Programmable Sound Generator SN76489) tt_um_rejunity_ay8913 (Classic 8-bit era Programmable Sound Generator AY-3-8913) tt_um_tommythorn_cgates (Cgates) tt_um_09eksdee (eksdee) tt_um_rejunity_decoder (ternary, E1M0, E2M0 decoders) tt_um_kailinsley (Dynamic Threshold Leaky Integrate-and-Fire) tt_um_rejunity_vga_test01 (VGA Drop (audio/visual demo)) tt_um_wallento_4bit_toycpu (4-Bit Toy CPU) tt_um_warp (Warp) tt_um_algofoogle_tt09_ring_osc3 (Verilog ring oscillator V3) tt_um_kev_ma_matmult222 (2-bit 2x2 Matrix Multiplier) tt_um_rejunity_vga_logo (VGA Tiny Logo (1 tile)) tt_um_liaf (A simple leaky integrate and fire neuron) tt_um_lif_network_MR (Leaky Neuron Network) tt_um_lsnn_hschweig (Neuromorphic Hardware for SNN LSTM) tt_um_Nishanth_RISCV (RISCV Processor Design) tt_um_KoushikCSN_RISCV (RISCV Processor Design) tt_um_ccu_goatgate (tiny cipher 4 bit key) tt_um_lif_ZB (Tutorial: Simple LIF Neuron) tt_um_z2a_rgb_mixer (RGB Mixer demo) tt_um_vga_clock (VGA clock) tt_um_synth_simple_mm (synth_simple) tt_um_gus16 (GUS16 CPU) tt_um_rejunity_ternary_dot (Ternary 128-element Dot Product) tt_um_virantha_enigma (Enigma - 52-bit Key Length) tt_um_atomNPU (AtomNPU) tt_um_alphaonesoc (AlphaOneSoC) tt_um_gxrii_spi_sevenseg (SPI 7-segment display) tt_um_urish_simon (Simon Says memory game) tt_um_branch_pred (TinyTapeout Minimal Branch Predictor) tt_um_xor_encryption (Xor-Logic) tt_um_MAC_Accelerator_OnSachinSharma (MAC Operation) tt_um_moody_mimosa (Moody-mimosa) tt_um_wrapper (6Digit7SegClock) tt_um_MichaelBell_tinyQV (TinyQV Risc-V SoC) tt_um_devmonk_ay8913 (Classic 8-bit era Programmable Sound Generator AY-3-8913) tt_um_toivoh_demo_tt10 (Orion Iron Ion [TT08 demo competition]) tt_um_2048_vga_game (2048 sliding tile puzzle game (VGA)) tt_um_gamepad_pmod_demo (Gamepad Pmod Demo) tt_um_tinytapeout_logo_screensaver (VGA Screensaver with Tiny Tapeout Logo) tt_um_mattvenn_spi_test (SPI test) tt_um_huffman_coder (Huffmann_Coder) tt_um_multiplier_tt10 (Vedic multiplier) tt_um_schoeberl_wildcat (Wildcat RISC-V) tt_um_kentrane_tinyspectrum (Tiny piano) tt_um_i2c_regf (Asynchronous I2C Registerfile Interface) tt_um_tappu_tobias1012 (Tappu) tt_um_mp_lif_schor (mp_LIF_neuron) tt_um_asgerwenneb (Custom SRAM) tt_um_Strider93 (digital LIF Neuron) tt_um_wokwi_422960078645704705 (Hero on Tape) tt_um_keszocze_ssmcl (SSMCl) tt_um_luke_clock (TT10_Luke_Clock) tt_um_enjens (Verilog based clock to 7-segment counter) tt_um_UartMain (XOR Cipher) tt_um_torurstrom_async_lock (Asynchronous Locking Unit) tt_um_larva (LaRVa CPU) tt_um_zhouzhouthezhou_adder (tt10_zhouzhouthezhou_adder) tt_um_jp_cd101_saw (KCH CD101 Saw Synth) tt_um_hpdl1414_uart_atudoroi (TT10 HPDL 1414 Uart) tt_um_jun1okamura_test0 (7-segment with LFSR) tt_um_strau0106_simple_viii (simple-viii) tt_um_obriensp_jtag (JTAG TAP) tt_um_10_vga_crossyroad (Crossyroad) tt_um_bilal_trng (TRNG) tt_um_space_invaders_game (Space Invaders ASIC) tt_um_sushi_demo (zc-sushi-demo) tt_um_kch_cd101 (kch cd101) tt_um_uart_bgdtanasa (ttUART) tt_um_zedulo_spitest1 (SimpleSPIdev) tt_um_daobaanh_rng (RNG_test) tt_um_gcd_stephan (15bit GCD) tt_um_spacewar (XY Spacewar) tt_um_gregac_tiny_nn (Tiny Neural Network Accelerator) tt_um_log_afpm (16-bit Logarithmic Approximate Floating Point Multiplier) tt_um_rkarl_Spiral (TT_spiralPattern) tt_um_led_jellyant (ledtest) tt_um_project_tt10 (Simple shift Reg) tt_um_DaDDS (DaDDS) tt_um_nithishreddykvs (Pulse Width Modulation) tt_um_monishvr_fifo (Synchronous FIFO) tt_um_reemashivva_fifo (Asynchronous FIFO) tt_um_save_buffer_hash_table (Tiny Hash Table) tt_um_drum_goekce (DRUM) tt_um_rte_sine_synth (Sine Synth) tt_um_tiny_shader_mole99 (Tiny Shader) tt_um_flummer_ltc (Linear Timecode (LTC) generator) tt_um_bitty (Bitty) tt_um_ole_moller_priority_encoder_to_7_segment_decoder (Priority-encoder) tt_um_algofoogle_vga (IHP VGA demo) tt_um_ultra_tiny_cpu (UltraTiny-CPU) tt_um_uwasic_dinogame (UW ASIC - Optimized Dino) tt_um_Qwendu_spi_fpu (SPI FPU) tt_um_aditya_patra (Priority-Encoded Arbiter) tt_um_4_bit_ALU (ALU) tt_um_htfab_checkers (Overengineered Checkers) tt_um_brukstus_tdc_with_spi (TDC with SPI) tt_um_toniklippeo (toni_clk_gen) tt_um_spi_pwm_djuara (spi_pwm) tt_um_iitbbs (CYCLIPSONIC) tt_um_wokwi_411783629732984833 (BINCounterAndGates) tt_um_wokwi_412635532198550529 (tt09-pettit-wokproc-trainer) tt_um_wokwi_413385294512575489 (Duffy) tt_um_wokwi_413387014781302785 (L display) tt_um_wokwi_413387093939376129 (sphereinabox hello) tt_um_wokwi_413387190167208961 (Will It NAND?) tt_um_wokwi_group_1 tt_um_wokwi_group_2 tt_um_wokwi_group_3 tt_um_wokwi_group_4 tt_um_wokwi_group_5 tt_um_wokwi_group_6 tt_um_wokwi_group_7 tt_um_wokwi_group_8 tt_um_wokwi_group_9 tt_um_wokwi_group_10 tt_um_wokwi_group_11 tt_um_wokwi_group_12 tt_um_tetrap_triggerer (triggerer) tt_um_wokwi_group_13 tt_um_multiplier_group_1 tt_um_multiplier_group_2 tt_um_multiplier_group_3